近日,兽医学院博士研究生涂婕莹以第一作者身份在国际知名期刊PLOS Pathogens(中科院微生物学一区Top期刊)发表题为“Colanic acid–mediated phage resistance enhances virulence in Escherichia coli ST410”的研究论文,揭示了噬菌体抗性与细菌毒力之间的复杂关联。

细菌耐药问题日益严峻,迫切需要寻找抗生素替代方案。噬菌体疗法被认为是应对耐药菌感染的重要替代策略之一,然而,噬菌体施加的选择压力可能促使细菌进化出新的抗性机制,并对其生物学特性产生深远影响,其潜在风险尚缺乏系统研究。
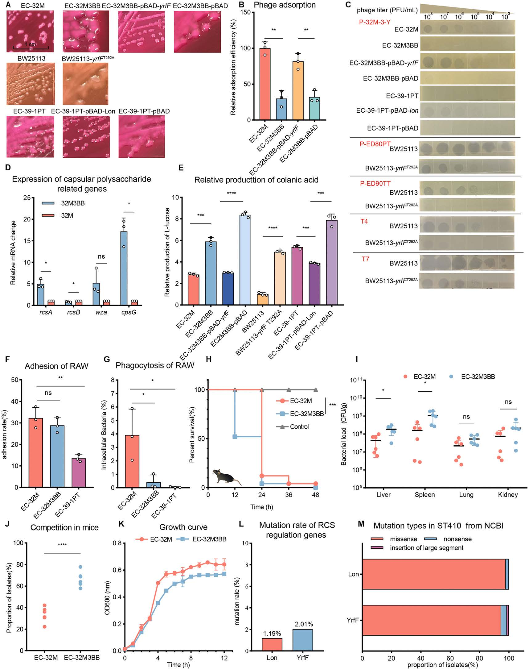
该研究围绕“噬菌体抗性进化是否会影响细菌毒力”这一关键科学问题,以在全球各生态位广泛传播的高风险克隆株E. coli ST410为研究对象,系统解析了细菌在噬菌体压力下获得抗性的分子机制及其生物学后果。研究发现,除了通过噬菌体受体突变介导噬菌体抗性外,细菌可通过大量上调胞外多糖--可拉酸(colanic acid)合成,在细胞表面形成保护性屏障,从而有效阻断噬菌体的吸附与侵染,产生稳定的噬菌体抗性表型。值得注意的是,可拉酸分泌增多不仅影响噬菌体-细菌相互作用,还可增强细菌对宿主免疫细胞的抵御能力,从而提高细菌的毒力。


该研究从机制层面揭示了噬菌体抗性与细菌毒力增强之间的内在联系,为理解噬菌体-细菌协同进化提供了新视角,并提醒我们在开发和应用噬菌体防控策略时,需充分评估其对病原菌致病性和适应性演化可能带来的潜在影响,对噬菌体疗法的安全性和长期效果具有重要警示意义。
广东药科大学杨军副研究员(原兽医学院博士后)为论文的共同第一作者,兽医学院刘健华教授为论文的通讯作者,相关研究工作得到国家自然科学基金专项项目(32141002)和国家重点研发计划项目(2022YFC2303900)的资助支持。
相关论文链接:https://journals.plos.org/plospathogens/article?id=10.1371/journal.ppat.1013807
文图/兽医学院
