近日,华南农业大学农学院、农业农村部华南作物资源高效利用重点实验室、广东省植物分子育种重点实验室张雷副研究员团队在国际知名学术期刊Journal of Advanced Research(中科院一区Top,影响因子13.0)在线发表了题为“Deciphering the genetic basis of nodule number through integrative analysis of host genotype and endophytes”的研究论文,首次结合宿主基因型和内生菌两个层面综合解析了花生根瘤数量的遗传基础,研究成果为“优化结瘤固氮促进高产优质”的花生精准智能育种提供重要的基因资源和基因编辑靶点。

花生根瘤是宿主和慢生根瘤菌协同进化的结果,其数量是影响花生根瘤固氮能力的关键因素之一,花生根瘤数的遗传机制尚不清楚。因此在挖掘调控花生根瘤数的关键基因的同时,有必要结合宿主基因型和慢生根瘤菌两个层面,挖掘并验证调控根瘤数和慢生根瘤菌丰度的关键基因,挖掘功能基因的优异单倍型及解析单倍型差异的机制,这可为花生精准智能育种、提高花生根瘤固氮能力、减氮增效、实现绿色农业可持续发展奠定基础。
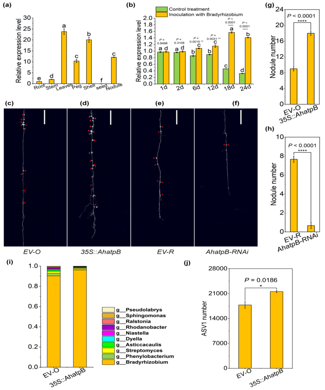
本研究调查了由173份花生品种组成的群体在3个试验点的根瘤数,结合全基因组关联分析发掘了调控根瘤数和慢生根瘤菌ASV1丰度的基因AhatpB,通过分子生物学明确基因AhatpB正调控花生根瘤数和慢生根瘤菌ASV1丰度(图1),结合宏基因组学、转录组和代谢组明确了携带AhatpB基因普通单倍型Hap2的品种的根瘤发育过程中氧化磷酸化的转录代谢受阻导致了根瘤内慢生根瘤菌的绝对丰度显著低于优异单倍型Hap1,为花生高效固氮良种培育提供重要基因资源。

图1 基因AhatpB正调控花生根瘤数和慢生根瘤菌丰度
此外,本研究还通过花生根瘤内的核心菌群鉴定了4个与花生的单株结瘤数呈显著正相关的OTU(ASV4913、ASV7696、ASV1850和ASV495),通过对这4个OTU的丰度进行全基因组关联分析,共检测到15个显著的SNP位点(图2),并对位点内基因进行单倍型分析。研究结果为利用植物微生物助力育种提供研究框架和重要基因资源。

图2 与花生单株结瘤数显著正相关的OTUs的全基因组关联分析
农学院博士研究生曾瑞儿为本论文的第一作者,农学院张雷副研究员、陈婷婷副教授和陈勇教授为论文通讯作者。本研究得到了广东省花生大豆产业技术体系和广东省河源市连平县省级花生产业园的资助。
相关论文链接:https://www.sciencedirect.com/science/article/pii/S2090123225009373
文图/农学院
