近日,植物保护学院荔枝病害研究团队在植物学知名期刊Plant Biotechnology Journal(中科院一区TOP期刊,IF5year=12.4)发表了题为“Effector-mediated spatial reprogramming of glycolate oxidase subverts peroxisomal and membrane-associated ROS defenses”的研究论文。该研究揭示了植物病原卵菌抑制植物免疫新机制:荔枝霜疫霉RXLR效应子PlAvh133通过将荔枝乙醇酸氧化酶从过氧化物酶体挟持至细胞质膜,同时干扰光呼吸和RBOHD两大活性氧释放途径,从而抑制活性氧迸发,促进病原菌侵染。

荔枝霜疫霉(Peronophythora litchii)引起的霜疫病是荔枝生产上的首要病害,流行年份荔枝果实染病率可达30%-90%。效应子是荔枝霜疫霉用以干扰植物免疫、实现成功侵染的关键武器。该研究首先通过前期转录组数据,发现了一个在病菌侵染早期上调表达的RXLR效应子PlAvh133,敲除该效应子基因后能显著降低病菌毒力,而过表达或在本氏烟异源瞬时表达则显著地促进病菌侵染,说明PlAvh133是一个重要的毒力因子。
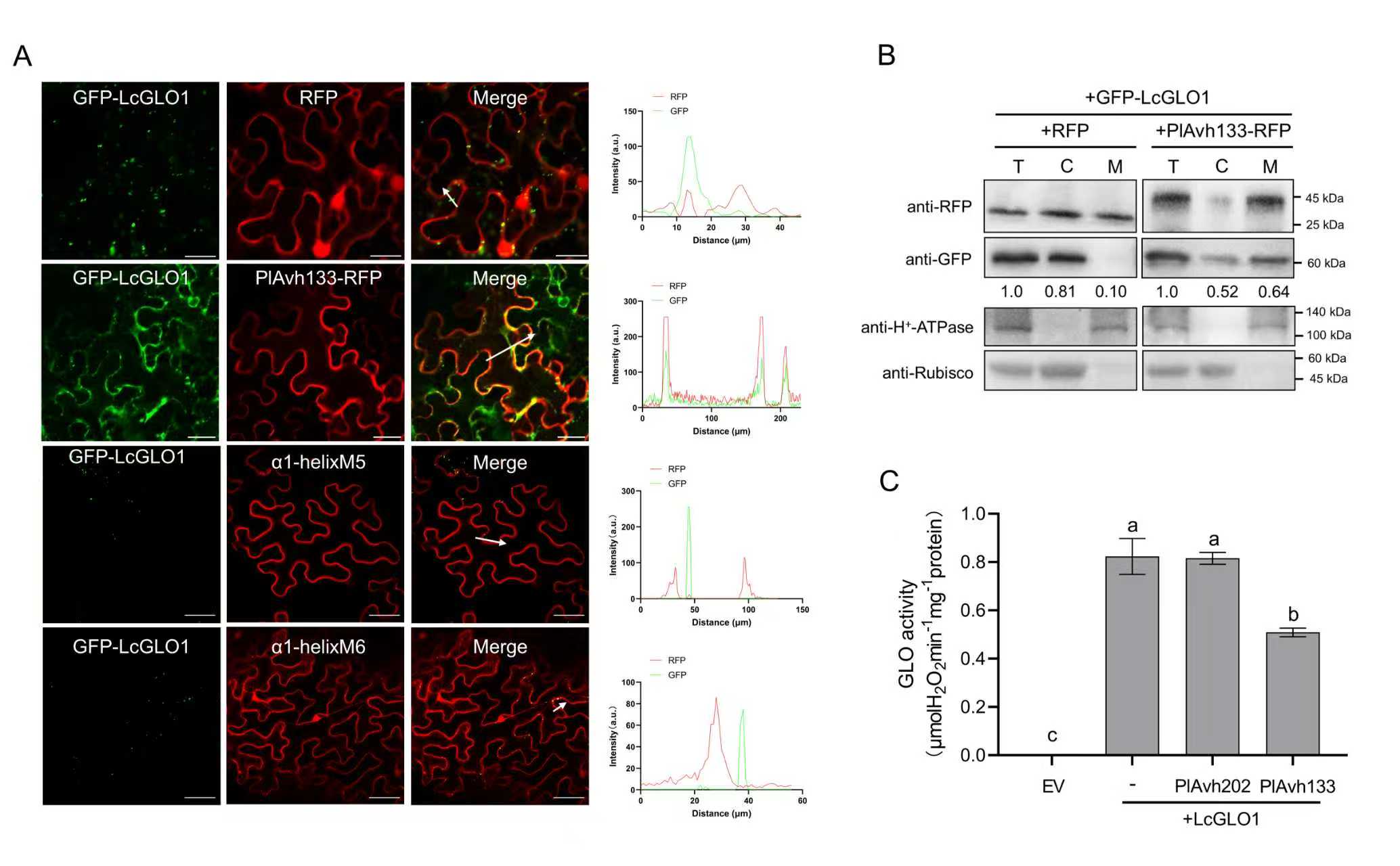
该研究通过免疫共沉淀联合质谱,筛选鉴定到了PlAvh133的植物靶标蛋白为乙醇酸氧化酶LcGLO1,随后的体内体外实验均证明它们之间存在强互作;使用共聚焦显微镜分别观察二者的亚细胞定位,PlAvh133定位在植物细胞的细胞质膜上,而LcGLO1定位在过氧化物酶体当中;当同时表达PlAvh133和LcGLO1时,LcGLO1会显著地定位到细胞质膜上。

图1 PlAvh133使LcGLO1重定位至细胞质膜并抑制其酶活性
乙醇酸氧化酶可以将乙醇酸转化为乙醛酸,释放H202,而质膜定位的LcGLO1却抑制植物的活性氧迸发,从而增加植物感病性。进一步研究证明,效应子PlAvh133可直接抑制LcGLO1的酶活并使LcGLO1-LcCAT定位至质膜从而提高H202分解效率。

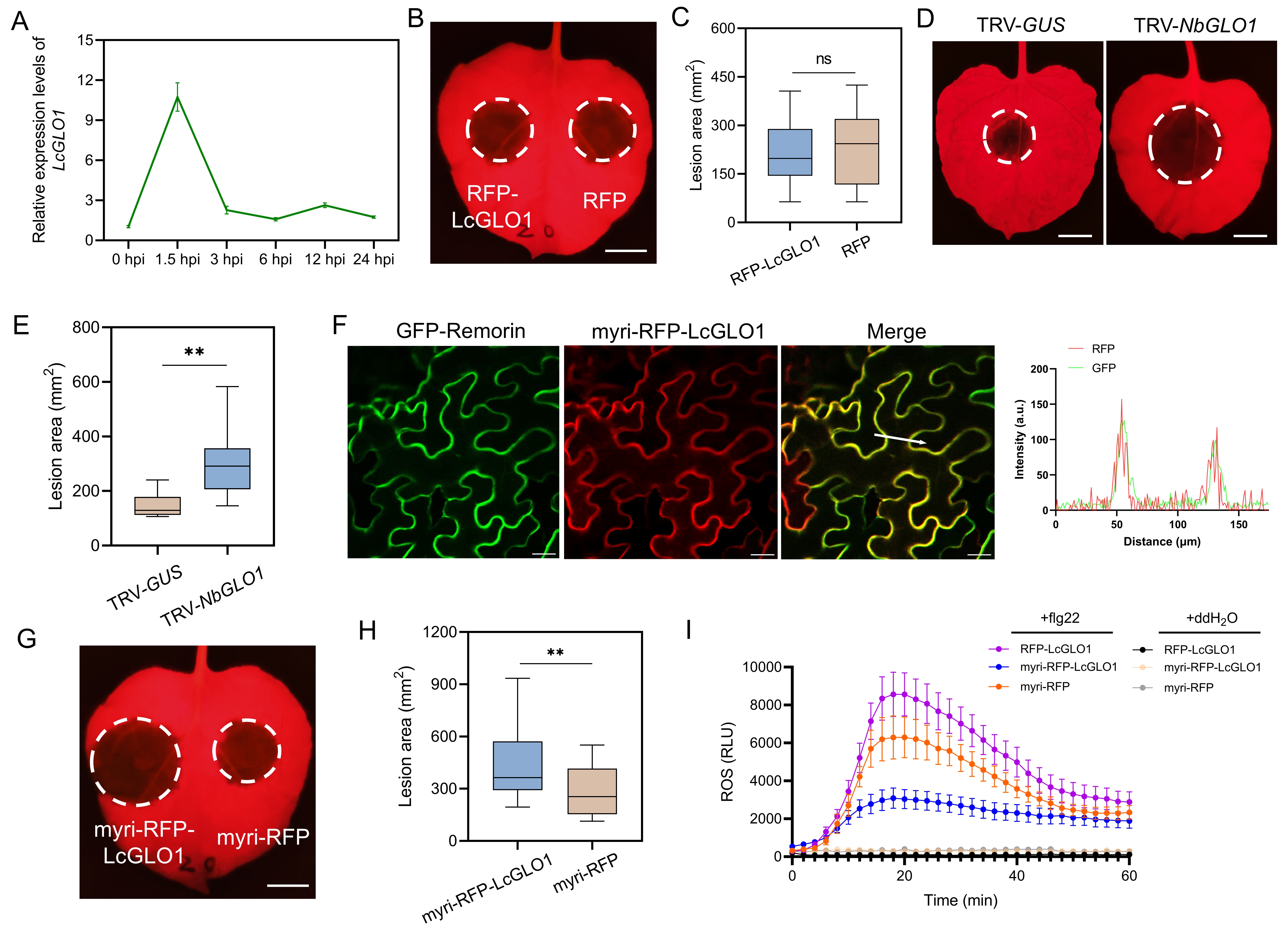
图2 细胞质膜定位的LcGLO1促进病原菌侵染
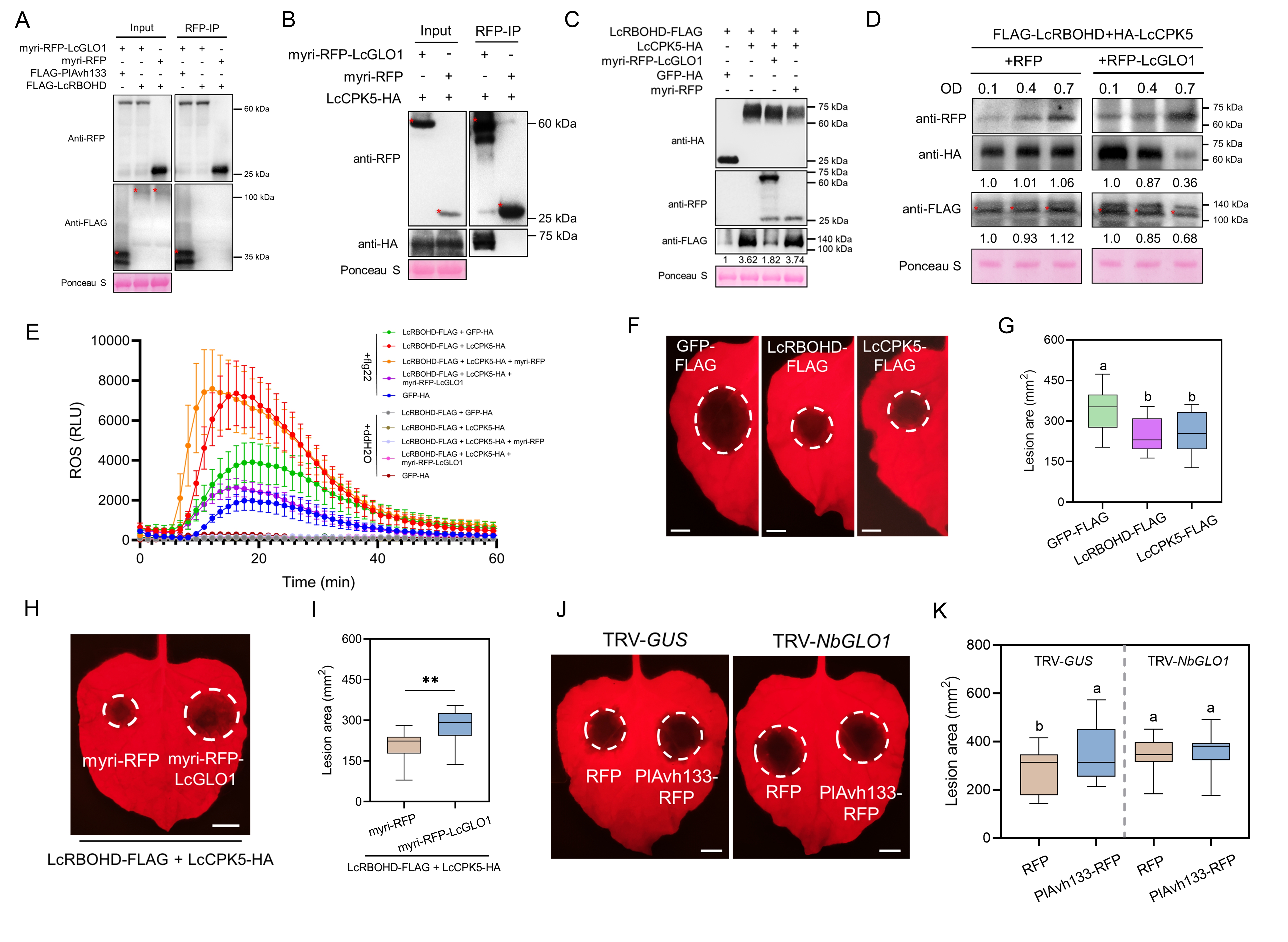
该研究还发现质膜定位的LcGLO1能够与LcCPK5互作,该蛋白是一个能磷酸化RBOHD的钙依赖性蛋白激酶,能将病原菌侵染胁迫诱发的瞬时钙信号迅速转化为磷酸化事件,进而调控ROS迸发;两蛋白互作后可以抑制LcRBOHD的蛋白积累量,降低ROS迸发。

图3 细胞质膜定位的LcGLO1通过与LcCPK5结合破坏LcRBOHD的稳定性
综上,该研究揭示了病原菌利用RXLR效应子抑制植物活性氧迸发的多重机制,即荔枝霜疫霉通过PlAvh133改变LcGLO1的亚细胞定位,同时干扰LcGLO1和LcRBOHD的功能,抑制活性氧的迸发,促进自身侵染。此外,该研究还表征了LcGLO1、LcRBOHD、LcCPK5等多个荔枝抗病基因,在荔枝愈伤组织中验证了LcGLO1的抗病功能,为荔枝抗病育种提供了新的思路和材料。

图4 效应子PlAvh133介导的植物免疫抑制机制模式图
植物保护学院副教授司徒俊键、博士研究生张梓敬、已毕业硕士生邵毅为论文共同第一作者,孔广辉副教授、姜子德教授和生命科学学院彭新湘教授为该论文通讯作者;荔枝病害研究团队习平根等教师,在读研究生钟飞腾等以及园艺学院胡桂兵教授和赵杰堂教授参与了该项研究。该研究得到国家自然科学基金项目、广东省现代农业产业技术体系荔枝龙眼创新团队项目和广东省自然科学基金等项目的资助。
相关论文链接:https://onlinelibrary.wiley.com/doi/10.1111/pbi.70457
文图/植物保护学院
