近日,园艺学院采后生物学团队在植物学经典期刊New Phytologist(影响因子:10.3,中科院一区Top期刊)发表了题为“E3 ligase SINAT5 mediates ERF113 stability and negatively governs the module of ABI5-like-ERF113 in regulating banana fruit ripening”的研究论文。该研究揭示了一个MaSINAT5/MaABI5-like-MaERF113模块调控粉蕉果实成熟的分子机制,为粉蕉果实贮藏保鲜提供了新理论依据。
粉蕉是我国重要的特色香蕉,风味独特,深受消费者喜爱。粉蕉具有典型的呼吸跃变特性,与普通香牙蕉不同,生产上要求粉蕉采收时果实饱满度较高,果实成熟后才能表现出该品种应有的品质和风味,因此粉蕉采后成熟极快。乙烯在调控粉蕉果实成熟过程中具有至关重要的作用。然而乙烯信号尤其是蛋白质的翻译后修饰在乙烯信号调控粉蕉果实采后成熟过程中的作用尚不清晰。深入研究粉蕉果实采后乙烯信号转导调控果实成熟品质的分子机制,为探索绿色安全的采后贮藏保鲜新技术对于粉蕉产业的健康发展至关重要。团队前期研究结果表明乙烯信号转录因子MaERF113的表达水平与果实成熟密切相关。然而关于MaERF113及其互作蛋白是如何调控果实成熟和品质的分子机制尚不清楚。

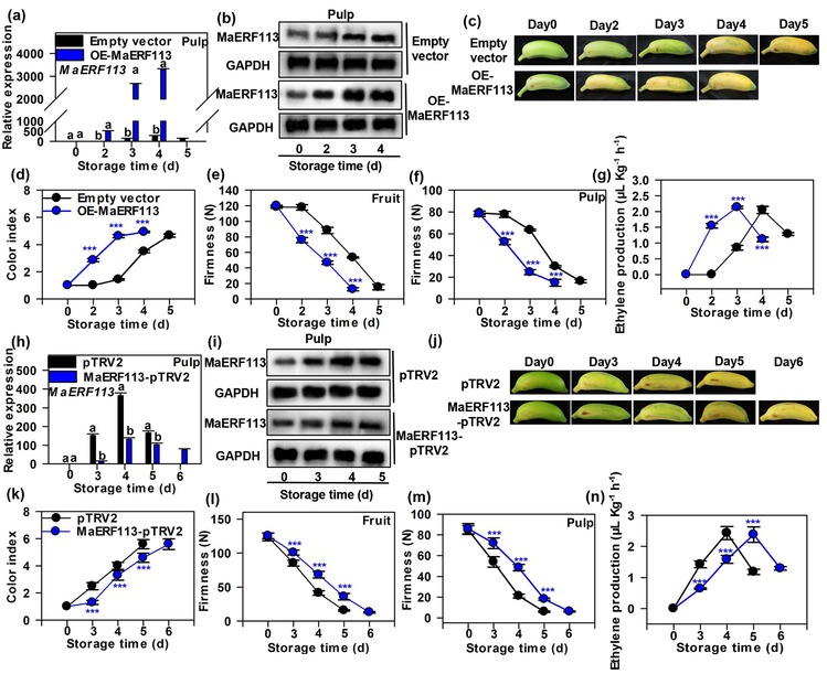
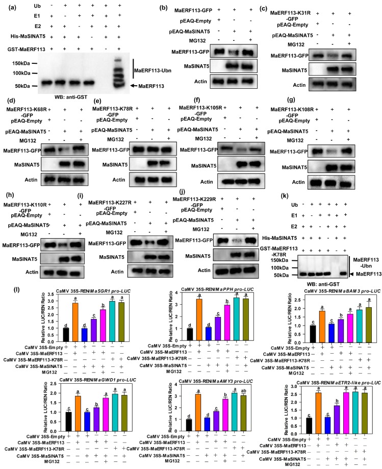
团队前期的研究发现,MaABI5-like和MaERF113转录因子与粉蕉果实成熟密切相关。在本研究中,研究者发现乙烯和脱落酸均可显著诱导粉蕉果实成熟及MaABI5-like和MaERF113的基因和蛋白表达。MaERF113正调控3个淀粉降解基因和2个叶绿素降解基因。瞬时超表达和异源番茄超表达试验均发现超表达MaERF113促进果实成熟及叶绿素降解和淀粉降解基因的表达,而MaERF113沉默则抑制果实成熟及叶绿素降解和淀粉降解基因的表达。研究发现MaERF113转录水平和蛋白水平存在较大差异。后续发现MaERF113与E3泛素连接酶MaSINAT5蛋白互作,介导MaERF113蛋白降解,进而减弱MaERF113激活下游靶基因,且MaSINAT5泛素化关键位点在K78位点。MaSINAT5过表达抑制果实成熟,而MaSINAT5沉默促进果实成熟。除此之外,MaABI5-like能够激活并与MaERF113相互作用,增强了淀粉和叶绿素降解相关基因的启动子活性。本研究阐明了MaSINAT5/MaABI5-like-MaERF113介导了乙烯和ABA信号交互,通过调节淀粉和叶绿素降解调控粉蕉果实成熟,同时,鉴定了位点特异性泛素化修饰参与了乙烯信号调控。研究结果进一步加深了我们对位点特异性泛素化修饰和植物激素交互调控果实成熟的理解。

图1 MaERF113超表达和沉默影响粉蕉果实成熟

图2 MaSINAT5泛素化MaERF113并介导其降解

图3 MaSINAT5/MaABI5-like-MaERF113模块调控粉蕉果实成熟模式图
园艺学院博士后宋遵阳(现山东农业大学食品科学与工程学院副教授)为该论文第一作者,朱孝扬副研究员为通讯作者,园艺学院陆旺金教授、李雪萍教授和陈维信教授,以及山东农业大学石晶盈教授和李文慧副教授、华南植物园朱虹研究员参与了该研究。该研究得到了国家香蕉产业技术体系、国家重点研发计划、国家自然科学基金、广东省自然科学基金的资助。
文图/园艺学院
