在真核生物中,减数分裂期间的交叉重组(crossover, CO)是同源染色体间遗传物质交换的核心机制,既保障染色体准确分离,又促进种群遗传多样性。然而,尽管减数分裂产生大量DNA双链断裂作为重组前体,最终形成的CO数量却受到严格限制,通常每条染色体仅1–3个,且多集中于染色体远端。此外,CO频率和分布常呈现显著的性别差异,其机制尚不明确。该限制使大片段基因组区域难以重组,阻碍了优良等位基因组合与连锁打破,是精准育种的主要瓶颈之一。

近日,德国马普植物育种研究所与华南农业大学联合研究团队在Nature Communications发表研究论文,题为Maximizing meiotic crossover rates reveals the map of Crossover Potential。研究通过遗传干预显著提升重组频率达12倍,并首次提出“重组潜力”(Crossover Potential, COP)概念,系统绘制了其全基因组分布图谱,为进一步理解重组频率和分布多态性、性别异质性及作物遗传育种策略提供了重要理论依据。
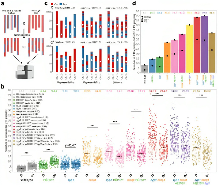
研究通过同时突变ZYP1(调控I类CO)与RECQ4(抑制II类CO),显著提升CO频率:雌性配子提升约12倍(最高27倍)、雄性提升约4.5倍(最高10倍),创目前已知最高纪录。即使进一步引入其他重组促进因子,CO总数也不再增加,提示存在由重组前体限制的“生物学上限”。深入分析表明,I类和II类CO通路共享一组有限的重组中间体,通路间存在竞争,难以叠加提升总量,形成上限。尽管重组大幅增强,突变植株仍具75%育性,未见明显染色体异常,说明高重组水平在生理上可被耐受。

ZYP1和RECQ4双突变极大提升CO频率并揭示重组上限
在多个高重组背景下,研究人员整合约5万个重组事件发现,雌雄CO分布几乎完全一致,均富集于染色体臂远端,打破了野生型中存在的性别差异。基于此,研究提出“重组潜力”(Crossover Potential, COP)概念,指在解除调控后,基因组区域形成CO的内在能力,独立于性别及调控因子。进一步分析显示,COP分布与染色质开放性、活跃组蛋白修饰等特征呈正相关,与DNA甲基化、异染色质等负相关。基于7个关键表观组和序列特征构建的机器学习模型可解释93%的COP变异,表明其具有高度可预测性,且主要由染色体局部序列组成及染色质状态决定,为重组精准调控与预测建模提供了理论与方法基础

重组潜力图谱及其与基因组和染色质状态特征的关联性与预测分析
德国马普植物育种研究所的景居里博士和华农连启超教授为共同第一作者,Raphael Mercier教授为通讯作者,研究助理Stephanie Durand为该研究做出了重要贡献。该项目得到了德国马普学会和德国洪堡基金会的资助。
相关论文链接:
https://doi.org/10.1038/s41467-025-60663-y
文图/生命科学学院
