近日,The Plant Journal在线发表了彭新湘研究员团队完成的题为“Wounding induces a peroxisomal H2O2 decrease via glycolate oxidase-catalase switch dependent on glutamate receptor-like channel-supported Ca2+ signaling in plants”的研究论文(论文链接https://doi.org/10.1111/tpj.16427)。

传统观点认为,在植物逆境响应机制方面,H2O2信号受到其产生与清除系统的协同调节,但对其产生机制及生理功能至今尚未完全清楚。C3植物中约70%的H2O2来源于光呼吸途径中乙醇酸氧化酶(GLO)的催化反应,团队的前期研究发现GLO与CAT(过氧化氢酶)存在互作且其互作/解离具有可逆性;在响应外部刺激时,GLO-CAT复合体可在不同状态间瞬时转换,进而通过改变二者间的物理距离调节CAT对H2O2的清除效率,最终诱发产生光呼吸H2O2信号波。这一物理开关的揭示增添了一种新的H2O2信号发生机制(图1)(Mol Plant,2016; Plant J,2022)。

图1 GLO-CAT分子开关调控H2O2信号波动产生 (Plant J, 2022)
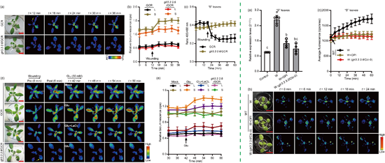
本研究进一步表明此开关调控的光呼吸H2O2信号波在Ca2+信号的介导下与质外体来源的H2O2信号发生反向时空互作,参与植物机械损伤的快速系统响应(图2)。为应对各种环境胁迫,植物在长期进化过程中形成了较完善的系统防御/适应机制;植物局部组织对于环境胁迫的感知,如机械损伤,可迅速激活植物的系统信号转导机制,进而调节自身的生理状态和形态特征以更好地适应环境。Ca2+和H2O2作为重要的系统信号分子,在植物的系统防御/适应调节中处于核心地位,但二者交流对话的分子机制尚未完全了解。本研究采用药理、生化和遗传学等方法证明局部机械损伤可快速诱导系统叶片中GLO-CAT互作加强,从而导致光呼吸H2O2含量快速下降,同时与质外体H2O2含量升高形成反向时空互作。进一步证明了这种不同细胞区室的H2O2反向同步变化是由谷氨酸盐受体依赖的Ca2+波所介导。机理方面,当过氧化物酶体中的Ca2+含量升高后,以直接或间接方式对GLO-CAT互作及H2O2产生原位调节作用。该研究展示了一种新的H2O2系统信号时空及稳态调节机制,并为光呼吸H2O2信号在植物环境防御/适应中的功能提供新认知。

图2 虚线左侧,GLR介导GC-H2O2含量下降;虚线右侧,GLR介导NADPH氧化酶来源的H2O2含量升高(Plant J, 2023)
生命科学学院博士后李向阳和硕士研究生陈琳茹为论文的共同第一作者,张智胜副研究员和彭新湘研究员为论文的共同通讯作者。以上研究得到国家重点研发计划(2020YFA0907600)、国家自然科学基金青年项目(32200205)、广东省基础与应用基础研究重大项目(2019B030302006)以及中国博士后科学基金(2022M711206)的资助。
文/图 生命科学学院
